Updates to the JRCALC Plus app can be made via two different methods:
- Content update over the air
- Technology update, a new build of the app
This document explains the workflow and approval process for these two different update options.
Content updates over the air
The majority of updates to the JRCALC Plus app can be made ‘over the air’. This means that the update automatically feeds to the users’ app, they do not need to install a new version of the app. In some cases, users may need to click the Restart button on their app, or force close their app and reopen it for the update to appear.
Content updates over the air are generally the most flexible and quickest way to update the app.
Examples of over the air updates are:
- Changing the content of guidelines, e.g. changing text within a guideline, up to a limit of 10 guidelines.
- Adding new guidelines. In this case, users will either need to click Restart or force close and reopen their app. (NB we plan to remove the requirement to force close and reopen the app in the future).
- Adding new search terms.
Update workflow for Trust/organisation content
Update workflow for JRCALC guideline content
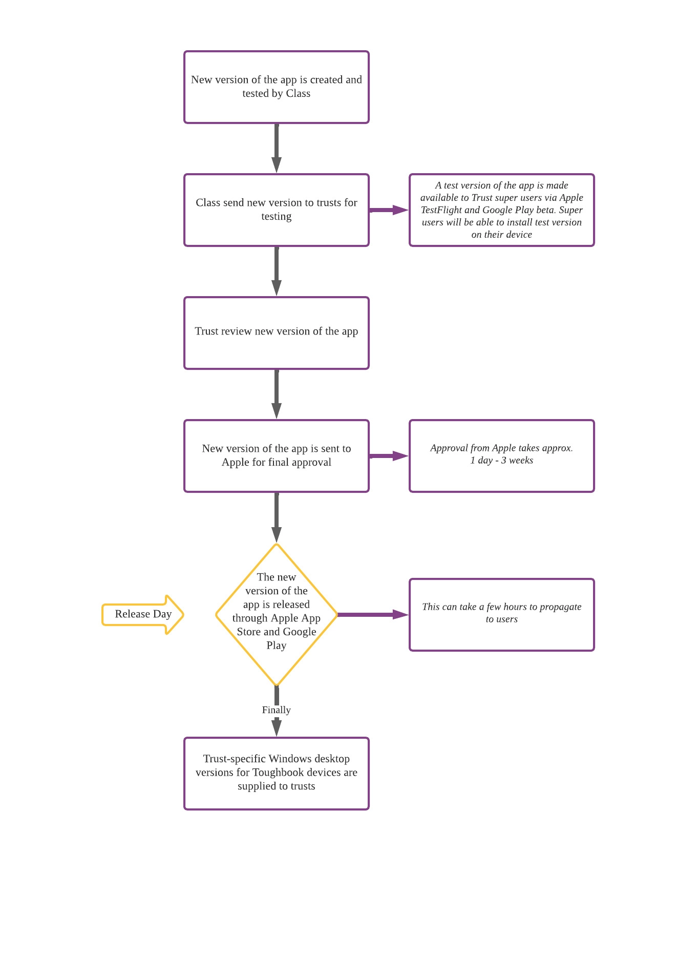
Technology update through a new version of the app
Functionality updates are where a new build of the app is released, so essentially the code of the app has been updated. These updates need to be installed; they cannot be released over the air.
Examples of functionality updates are:
- Adding new technology for a service, e.g. if a Trust chooses to add a new layout feature, or make a design change. As JRCALC Plus is a single application available to multiple services, if functionality changes are made for any Trust, a new build of the app will be created and the version number is incremented for all Trusts
- Adding new Trusts into JRCALC Plus
- Updating large amounts of content, e.g. when the JRCALC 2019 update was applied
- Adding local guidelines or local annotations for the first time
- Amending content which is not from our main database, e.g. the app disclaimer
Users who have the app on their personal phones will need to update via the Apple App Store or Google Play. In some cases, users have their devices set up in such a way that these updates are automatically pushed to their devices. Trusts that use the Windows desktop version of the app on their EPR or Toughbook devices will need to install these.
All technology updates are tested thoroughly by the Class team following a structured checklist before release. Testing is completed across multiple platforms and multiple devices.






